BETWAY·必威(西汉姆联)官方网站-West Ham United
主席信箱
|
联系我们
|
返回主站
网站首页
部门概况
工会简介
人员组成
职能职责
政策法规
法律法规
工会规章制度
民主管理
教代会工作委员会委员名单、职责
教代会制度
教代会
新闻快讯
文体频道
主题教育
医疗互助
计生工作
通知公告
政策法规
办事指南
婚育知识
下载专区
教代会制度
您现在的位置:
网站首页
>
民主管理
>
教代会制度
> 正文
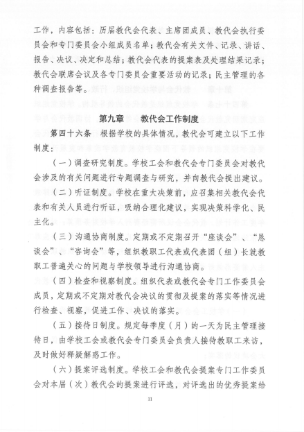
广西壮族自治区学校教职工代表大会工作规程
2019年04月26日 佚名 点击:[]
文章来源:
作者:佚名
发布时间:2019年04月26日
点击数:次
字号:
小
大
更多
[打印文章]
[添加收藏]
上一篇:
中华人民共和国教育部令
[04-26]
民主管理
教代会工作委员会委员名单、职责
教代会制度
教代会
热门排行
我校开展慰问品需求调研
我校第七届九次教代会暨第八届八次工代...
我校第七届九次教代会暨第八届八次工代...
我校举办心系职工办好“食”事系列活动...
我校举办心系职工办好“食”事系列活动...
我校第七届八次教代会暨第八届七次工代...
我校第七届八次教代会暨第八届七次工代...
我校第七届八次教代会暨第八届七次工代...
我校第七届八次教代会暨第八届七次工代...
我校第七届八次教代会暨第八届七次工代...